2025年高考录取结果查询入口

  • 所属分类: 高考动态
  • 发布时间: 2025/07/16 00:00:00
  • 收藏

宁夏2025年高考录取结果查询入口

  宁夏教育考试院官网

  考生可以登录宁夏教育考试院官方网站(https://www.nxjyks.cn/),进入'考试成绩查询系统'查询录取结果。

  高校招生网站

  考生还可以访问所报考高校的招生网站,在'录取查询'板块输入个人信息查询录取结果。例如,宁夏本地高校如宁夏大学、宁夏医科大学等,都有各自的招生网站。

  微信公众号

  关注宁夏教育考试院的官方微信公众号,以及报考高校的招生公众号,部分公众号支持绑定考生信息,录取状态更新会及时推送消息。

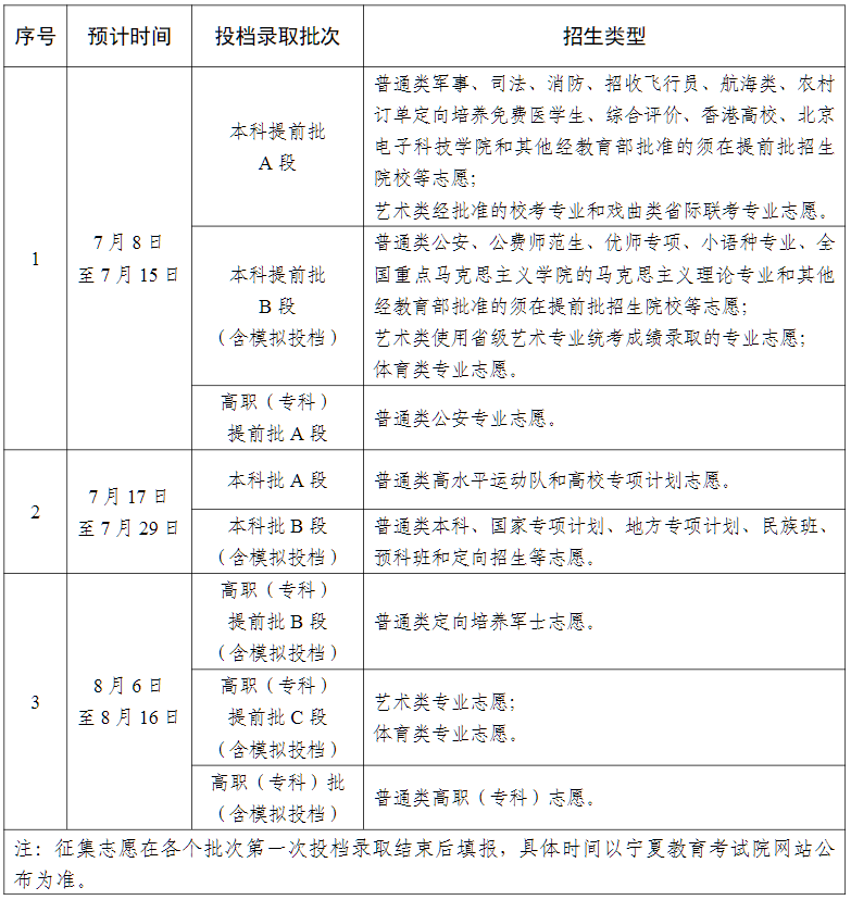
宁夏2025高考录取安排